Introduction
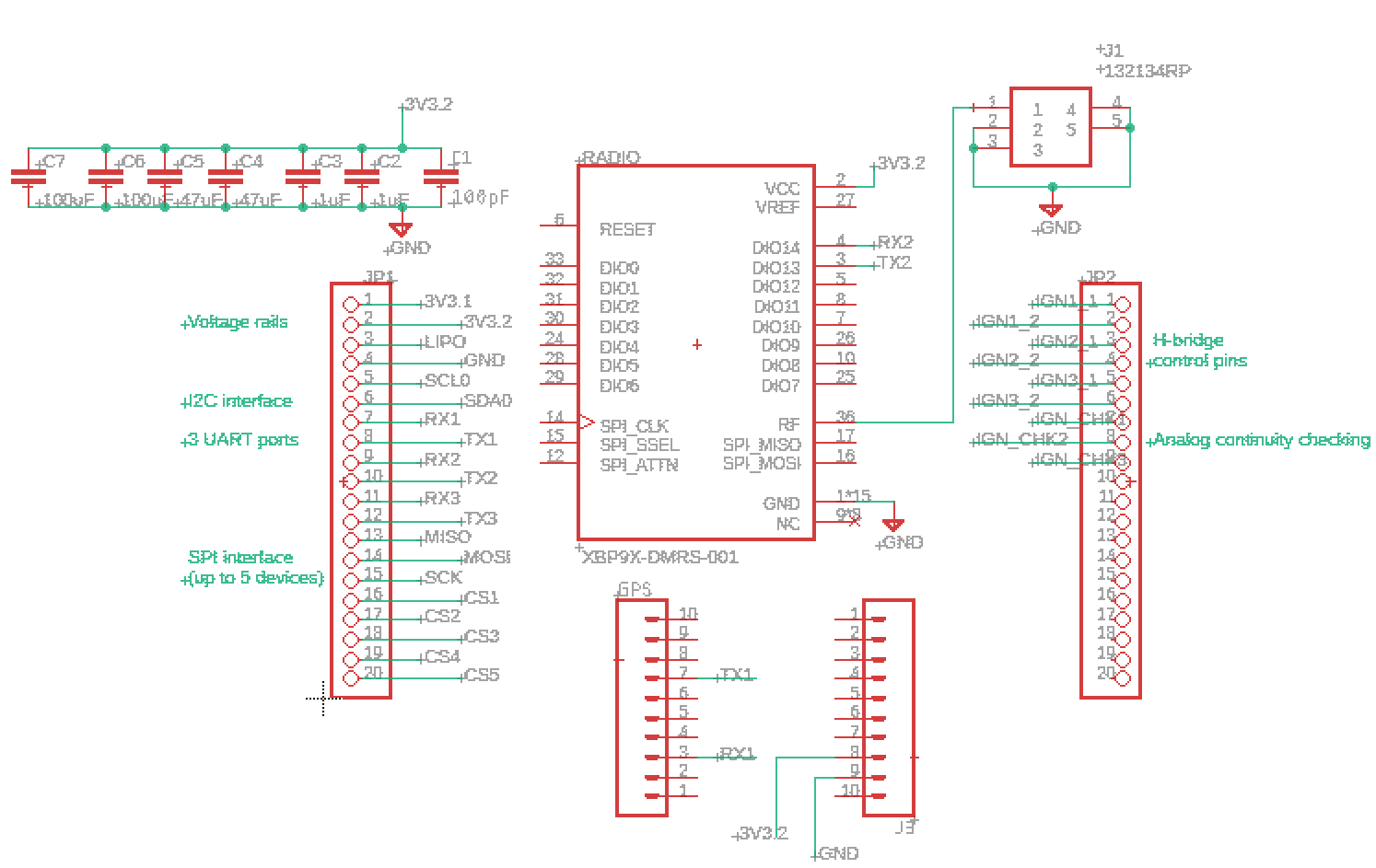
My teammate, Daniel and I designed and validated the radio communication PCB for North American’s first successful student-made 2-stage rocket, which won first place in the advanced category at the Launch Canada 2023 Rocketry Competition.
We made this design using Autodesk Eagle. This was my first time designing a PCB, so the design is quite simple with only two layers. I will switch to using Altium Designer for future PCBs project because I see many employers prefer that instead of Autodesk Eagle.
Pictures
Schematic

Layout


Testing Setup

